本网站已支持IPv6网络
当前位置:首页>>走进保山
保山3个群体3名个人上榜!云南省人民政府关于表彰2024—2025年云南省见义勇为群(集)体和个人的决定
时间:2026-02-09  作者:  新闻来源:  【字号: | |

云南省人民政府

云政发〔2026〕7号

云南省人民政府关于表彰2024—2025年

云南省见义勇为群(集)体和个人的决定


各州(市)人民政府,省直各委、办、厅、局:


2024年以来,在以习近平同志为核心的党中央坚强领导下,全省上下坚持以习近平新时代中国特色社会主义思想为指导,全面贯彻落实党的二十大和二十届历次全会精神,在推进更高水平平安云南、法治云南建设进程中,涌现出一大批见义勇为先进典型。他们为保护国家、集体利益和他人人身财产安全,不顾个人安危,挺身而出,勇于同正在实施的违法犯罪行为作斗争,在发生自然灾害或安全事故时,英勇参与抢险、救灾、救人。在他们身上,集中体现了新时代云岭儿女甘于奉献、勇于牺牲的高贵品格,彰显了人性之美、正义之魂、文明之光。


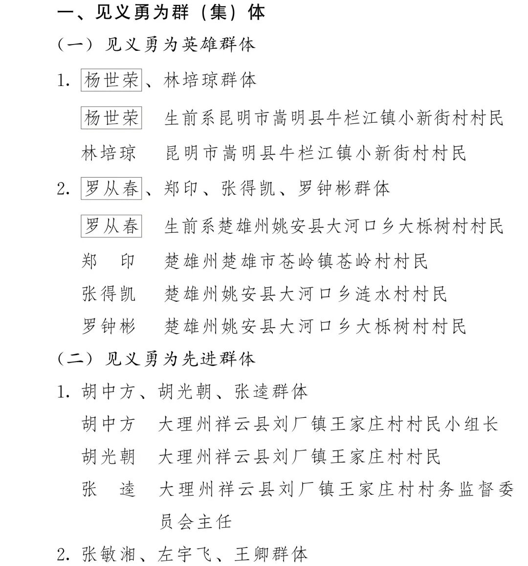
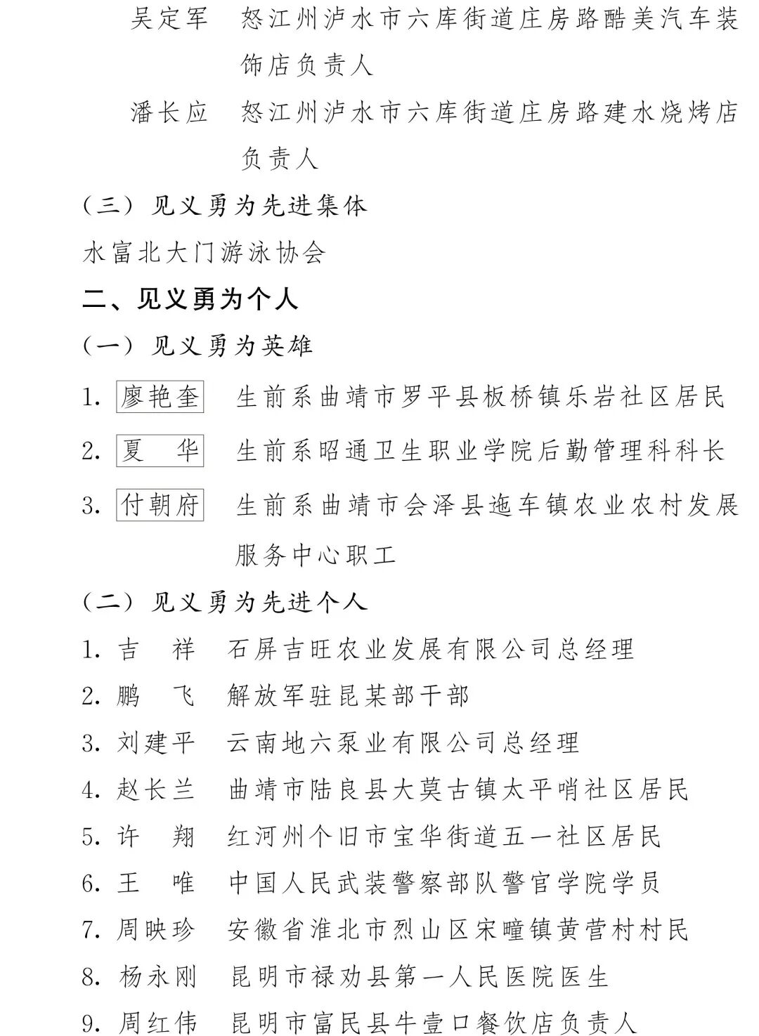
为大力弘扬社会主义核心价值观,让全社会充满正气正义,建设人人有责、人人尽责、人人享有的社会治理共同体,按照《云南省奖励和保护见义勇为人员条例》规定,省人民政府决定,授予杨世荣、林培琼等2个群体“云南省见义勇为英雄群体”称号;授予胡中方、胡光朝、张逵等11个群体“云南省见义勇为先进群体”称号;授予水富北大门游泳协会1个集体“云南省见义勇为先进集体”称号;授予廖艳奎等3名个人“云南省见义勇为英雄”称号;授予吉祥等26名个人“云南省见义勇为先进个人”称号。


全省广大干部群众要以见义勇为英雄模范为榜样,学习他们匡扶正气、伸张正义的高尚品质,学习他们无惧无畏、舍己救人的挺膺担当。各地各有关部门要认真学习贯彻习近平新时代中国特色社会主义思想,不断加强和改进见义勇为工作,大力弘扬见义勇为精神,树立社会新风尚、汇聚社会正能量;要广泛宣传见义勇为事迹,奏响扶正祛邪、激浊扬清的时代强音;要关心关爱见义勇为英雄,强化见义勇为人员权益保障,让见义敢为、见义众为、见义智为成为新时代社会风尚,引领社会风气持续向上、向善、向好,为开创云南高质量发展新局面凝聚起磅礴的正义力量。


附件:2024—2025年云南省见义勇为群(集)体和个人名单


云南省人民政府

2026年1月28日

(此件公开发布)


附件

2024—2025年云南省见义勇为

群(集)体和个人名单



来源:云南省人民政府门户网站、保山发布微信公众号


友情链接

版权所有:保山市人民检察院
工信部ICP备案号:京ICP备10217144号-1
技术支持:正义网 本网网页设计、图标、内容未经协议授权禁止转载、摘编或建立镜像,禁止作为任何商业用途的使用。